jueves, 26 de mayo de 2022
Experimentación con fruta y verduras: Tulipanes, Arces y Gentianas
A continuación os dejamos un breve video con las actividades de experimentación que hemos realizado en las aulas de 2-3 a lo largo de estos días. ¡Cuánto han disfrutado nuestros niños y niñas tocando, oliendo y en definitiva descubriendo!
martes, 24 de mayo de 2022
EXPERIMENTACIÓN 1-2 AÑOS CON CÍTRICOS
1-2 AÑOS
AMAPOLAS-NIGRIS-LILIS
Hoy hemos vuelto a disfrutar experimentando con frutas cítricas: con naranjas, limones y lima.
LISTAS PROVISIONALES CURSO 2022/2023
Os dejemos el enlace de las listas provisionales para el curso 2022/2023
https://sedeelectronica.aviles.es/Publicacion_ver_doc.aspx?coddoc=EDU16I00R9&id=16463
viernes, 20 de mayo de 2022
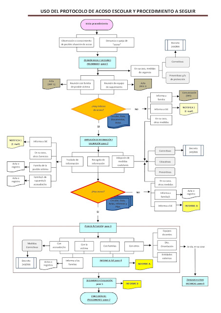
PROTOCOLOS DEL MALTRATO INFANTIL
Aqui tenéis tres documentos que os pueden servir de información
-guía de actuación para el maltrato infantil
-protocolo de acoso escolar
-circular del consejero de educación y cultura sobre las instrucciones que regulan la aplicación del protocolo de actuación ante situaciones de posible acoso escolar en los centros no docentes del Principado de Asturias.
jueves, 19 de mayo de 2022
VISITA POLIDEPORTIVO QUIRINAL
Ayer y hoy hemos visitado las instalaciones del polideportivo "El Quirinal": piscina, canchas, tatami y la pista de atletismo, nos ha hecho mucha ilusión nuestra primera salida de la Escuela y¡ nos lo hemos pasado genial!, ha sido superdivertido.
Muchas gracias a todo el personal del polideportivo por habernos enseñado y acompañado en esta visita.
1-2 AÑOS
LILIS-AMAPOLAS-NIGRIS
ARCES
TULIPANES
GENTIANAS
Suscribirse a:
Comentarios (Atom)









































